中商情报网讯:智慧交通是在智能交通的基础上,在交通领域mile米乐m6官网登录入口中充分运用物联网、云计算、互联网、人工智能、自动控制、移动互联网等技术,通过高新技术汇集交通信息,对交通管理、交通运输、公众出行等交通领域全方面以及交通建设管理全过程进行管控支撑,使交通系统在区域、城市甚至更大的时空范围具备感知、互联、分析、预测、控制等mile米乐m6官网登录入口能力。
作为现代科技与交通运输领域深度融合的产物,智慧交通在提升交通效率、改善交通安全、优化环境质量等方面发挥着重要作用。随着人工智能、大数据、云计算等技术的不断发展,中国智慧交通行业市场规模持续扩大。中商产业研究院发布的《2024-2029年中国智慧交通行业前景预测与市场调查研究报告》显示,2023年中国智慧交通行业市场规模达到2432亿元,五年内年均复合增长率达13.72%。中商产业研究院分析师预测,2024年中国智能交通市场规模将达到2610亿元。
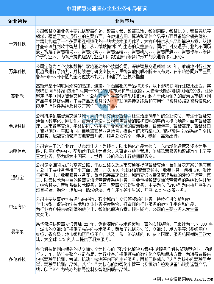
随着市场规模的不断扩大和技术的不断进步,智慧交通市场的竞争日益激烈,目前已布局智慧交通相关业务的上市公司有千方科技、万集科技、高新兴、金溢科技、启明信息、通行宝、中远海科、易华录、多伦科技等。
更多资料请参考中商产业研究院发布的《中国智慧交通行业市场前景及投资机会研究报告》,同时中商产业研究院还提供产业大数据、产业情报、行业研究报告、行业白皮书、行业地位证明、可行性研究报告、产业规划、产业链招商图谱、产业招商指引、产业链招商考察&推介会、“十五五”规划等咨询服务。