我国智慧交通已经从探索逐步进入实际开发和应用阶段,按应用领域主要可以分为智慧高速公路、智慧道路交通、智慧公交等陆上智慧交通系统;智慧航运、智慧机场与智慧港口等水上和空中交通系统。智慧交通具体的应用业务包括安全类、效率类与信息服务类,具体如下:
智慧机场是具有高度的感知、互联和智能能力的机场,通过物联网、云计算、大数据、移动互联网等技术手段,建立一套基于数字化系统的智能系统,实现实时、精准、充分地获取机场服务和管理信息并加以梳理、分析、加工和利用,达到提升机场运行效率、提高旅客服务水平、创造价值收益、优化管理决策、提升应急处置能力等目标。随着5G、AI、物联网、大数据等新技术的不断成熟,交通行业迎米乐m6科技平台来数字化转型的快速成长期,航空业的数字化水平正由“高速”增长向“高质”增长转变,但机场在转变的过程中依然面临诸多困难和挑战。当前,机场仍存在疫情防控、日常运维、服务拓展等挑战,而随着产业数字化升级,在未来,机场作为人工智能、云计算、安防、碳中和等新型应用核心领域,将迎来广泛的智慧应用商机,对城市经济产生巨大的拉动作用。
港口是水陆交通的集结点和枢纽,工农业产品和外贸进出口物资的集散地,船舶停泊、装卸货物、上下旅客、补充给养的场所。由于港口是联系内陆腹地和海洋运输(国际航空运输)的一个天然界面,因此,人们也把港口作为国际物流的一个特殊结点。自2017年以来,国内陆续出台了一系列港口智慧化政策文件,支持港口加快智慧化建设,推动港口码头提升自动化水平。自动化码头建设是我国智慧港口发展的基础。从全国自动化码头建设投产情况来看,洋山港区四期码头最早于2017年建成投产;青岛港前湾港区2个自动化集装箱泊位已投入运营;天津港实现了传统集装箱码头的自动化改造;广州港南沙四期全自动化码头基本建成,成为大湾区首个全自动码头;北部湾港海铁联运自动化集装箱码头顺利开工;深圳妈湾智慧港成为我国散杂货码头中率先完成自动化改造的码头。
近几年,全国各大港口继续利用大数据、物联网、云计算、区块链等技术提升智能化发展水平,国内自动化码头升级正在持续推进。智慧港口解决方案包含以下应用:
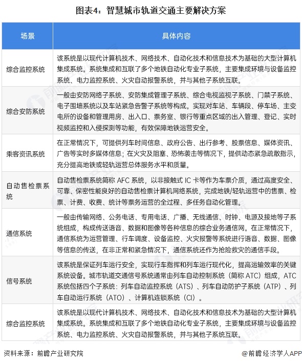
城市轨道交通包括地铁、轻轨、有轨电车、磁悬浮列车等多种类型。因为有轨电车和磁悬浮列车占市场的份额很少,所以一般泛指地铁和轻轨。交通运输部统计,2023年,我国累计新增了6条城市轨道线号线号线号线号线号线年武汉、苏州、长沙、西安、绍兴、福州、郑州、南京、北京9市新投运全自动运行城轨交通线条,智慧城市轨道建设成为国内城市目前城轨交通线路建设投资的主流,全国智慧城市轨道交通网络建设不断提速。城市轨道交通智能化主要解决方案如下所示:
智慧停车系统平台是利用物联网和云计算技术,管理位于不同位置的停车场,并将分散的数据进行收集整合,通过对停车场的远程在线管理,实现无处不在的停车导航、车位预定、错时停车、在线支付等功能,从而提高停车场的停车服务效率。
智慧停车平台不仅使得停车管理企业可以实时进行查询、统计、分析管理,同时也为普通驾车者提供了停车导航、预定、预报、在线交易等方面的便捷。整体来看,智慧停车平台主要包括智能停车场系统、平台运营系统(包含联网服务运营平台、运营平台)和手机客户端三部分组成。
更多本行业研究分析详见前瞻产业研究院《全球及中国智慧交通行业发展前景展望与投资战略规划深度报告》
同时前瞻产业研究院还提供产业新赛道研究投资可行性研究产业规划园区规划产业招商产业图谱产业大数据智慧招商系统行业地位证明IPO咨询/募投可研专精特新小巨人申报十五五规划等解决方案。如需转载引用本篇文章内容,请注明资料来源(前瞻产业研究院)。
更多深度行业分析尽在【前瞻经济学人APP】,还可以与500+经济学家/资深行业研究员交流互动。更多企业数据、企业资讯、企业发展情况尽在【企查猫APP】,性价比最高功能最全的企业查询平台。
本报告前瞻性、适时性地对智慧交通行业的发展背景、供需情况、市场规模、竞争格局等行业现状进行分析,并结合多年来智慧交通行业发展轨迹及实践经验,对智慧交通行业未来...
如在招股说明书、公司年度报告中引用本篇文章数据,请联系前瞻产业研究院,联系电话:。
前瞻产业研究院中国产业咨询领导者,专业提供产业规划、产业申报、产业升级转型、产业园区规划、可行性报告等领域解决方案,扫一扫关注。
2025年全球智慧交通行业发展现状全球智慧交通市场在技术驱动下快速发展【组图】
预见2025:《2025年中国智慧交通行业全景图谱》(附市场规模、竞争格局、细分市场发展现状等)
预见2025:《2025年中国智慧交通行业全景图谱》(附市场规模、竞争格局、细分市场发展现状等)
【行业深度】洞察2025:中国智慧交通行业竞争格局及排名情况(附项目竞争情况、企业排名、细分赛道、战略集群、波特五力模型)
2025年中国智慧交通行业集成平台 集成系统辅助指挥交通实现数据信息互联互通与共享【组图】
2024年全球及中国基于交通核心设施的全产业链智慧管理平台行业发展现状分析 2023年中国市场规模达到18.34亿元【组图】